Rollout Strategy

SUSE® Rancher Prime Continuous Delivery uses a rollout strategy to control how apps are deployed across clusters. You can define the order and grouping of cluster deployments using partitions, enabling controlled rollouts and safer updates.

SUSE® Rancher Prime Continuous Delivery evaluates the Ready status of each BundleDeployment to determine when to proceed to the next partition. For more information, refer to the Status fields.

During a rollout, the GitRepo status indicates deployment progress. This helps you understand when bundles become Ready before continuing:

  • For initial deployments:

    • One or more clusters may be in a NotReady state.

    • Remaining clusters are marked as Pending, meaning deployment has not started.

  • For rollouts:

    • One or more clusters may be in a NotReady state.

    • Remaining clusters are marked OutOfSync until the deployment continues.

The rollout configuration options are documented in the rolloutStrategy field of the fleet.yaml.

If rolloutStrategy is not specified in fleet.yaml, SUSE® Rancher Prime Continuous Delivery uses the default values.

How Does Partitioning Work?

Partitions are solely used for grouping and controlling the rollout of BundleDeployments across clusters. They do not affect deployment options.

If targeted clusters are not part of a partition, they are not included in the rollout. If a cluster is part of a partition, it receives a BundleDeployment when the partition is processed.

Partitions are NotReady if they have clusters that exceed the allowed number of NotReady clusters. Offline clusters are considered NotReady until they come back online and deploy the BundleDeployment successfully.

Thresholds are controlled by:

  • Manual partitions: Use maxUnavailable inside each partition. If unspecified, rolloutStrategy.maxUnavailable is used.

  • Automatic partitions: Use rolloutStrategy.maxUnavailable.

SUSE® Rancher Prime Continuous Delivery proceeds only if the number of NotReady partitions is less than maxUnavailablePartitions.

SUSE® Rancher Prime Continuous Delivery rolls out deployments in batches of up to 50 clusters per partition. After each batch, SUSE® Rancher Prime Continuous Delivery checks the maxUnavailable threshold. For example:

  • For a partition with 25 clusters and maxUnavailable: 5, SUSE® Rancher Prime Continuous Delivery deploys to all 25 and then checks.

  • For a partition with 100 clusters, SUSE® Rancher Prime Continuous Delivery deploys to 50, checks, and then proceeds with the next 50.

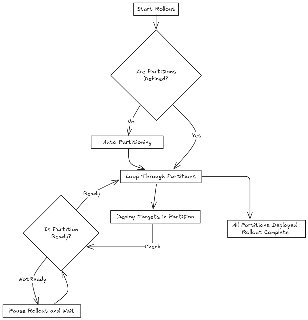
A visual asset displaying flow of rollout in SUSE® Rancher Prime Continuous Delivery.

SUSE® Rancher Prime Continuous Delivery rollout strategy options:

Field Description Default

maxUnavailable

Max number or percentage of clusters that can be NotReady.

100%

maxUnavailablePartitions

Max number or percentage of NotReady partitions.

0

autoPartitionSize

Number or percentage of clusters per auto-created partition.

25%

partitions

Define manual partitions by cluster labels or groups.

Automatic Partitioning

SUSE® Rancher Prime Continuous Delivery automatically creates partitions using autoPartitionSize. For 200 clusters with autoPartitionSize: 25%, it creates 4 partitions of 50 clusters each.

Rollout proceeds in batches of 50 clusters, checking maxUnavailable before continuing.

Manual Partitioning

Manual partitions are defined with the partitions option. This gives control over cluster selection and rollout order.

If you define partitions, autoPartitionSize is ignored.

Example
rolloutStrategy:
partitions:
- name: demoRollout
maxUnavailable: 10%
clusterSelector:
matchLabels:
env: staging
- name: stable
maxUnavailable: 5%
clusterSelector:
matchLabels:
env: prod

SUSE® Rancher Prime Continuous Delivery performs rollout as follows:

  1. Selects clusters using clusterSelector, clusterGroup, or clusterGroupSelector.

  2. Starts rollout to the first partition.

  3. Waits for readiness.

  4. Proceeds to the next partition.

A visual asset displaying the flow of partition rollout.

# MaxNew is always 50. A bundle change stages up to 50 BundleDeployments at once.

A visual asset displaying the flow of deploying targets in a partition.
  • Label clusters to assign them to specific partitions.

  • SUSE® Rancher Prime Continuous Delivery processes partitions in the order they appear in the fleet.yaml file.

Single Partition

If rolloutStrategy.partitions is not defined:

  • For <200 clusters: one partition.

  • For ≥200 clusters: partitions based on autoPartitionSize.

Example with 200 clusters and autoPartitionSize: 25%:

  1. Rolls out to first 50.

  2. Evaluates readiness.

  3. Proceeds if conditions are met.

Multiple Partitions

If multiple partitions are defined, SUSE® Rancher Prime Continuous Delivery uses maxUnavailablePartitions to control rollout.

Rollout pauses if the number of NotReady partitions exceeds maxUnavailablePartitions.

Preventing Image Pull Storms

Each cluster pulls images during rollout. Hundreds of clusters pulling simultaneously can overload registries.

Use:

  • autoPartitionSize

  • partitions

  • maxUnavailable

SUSE® Rancher Prime Continuous Delivery uses readiness checks to control rollout pace.

Example with 200 clusters (5 partitions of 40):
  • maxUnavailablePartitions: 0

  • maxUnavailable: 10%

Rollout proceeds:

  1. Deploys to 40 clusters.

  2. Checks readiness.

  3. If ≤4 clusters are NotReady, proceed.

  4. Else, pause until condition is met.

Reduce cluster count per partition to slow rollout further.

Use Cases and Behavior

If clusters don’t divide evenly, SUSE® Rancher Prime Continuous Delivery rounds down partition sizes.

Example: 230 clusters with autoPartitionSize: 25%

  • Four partitions of 57 clusters

  • One partition of 2 clusters

Scenario: 50 Clusters

rolloutStrategy:
maxUnavailable: 10%
  • One partition with all 50 clusters.

  • All deployed at once, then readiness is evaluated.

50 clusters scenario

Scenario: 100 Clusters

rolloutStrategy:
maxUnavailable: 10%
  • One partition with all 100 clusters.

  • SUSE® Rancher Prime Continuous Delivery deploys to 50, then evaluates readiness.

  • Waits if 10 or more clusters are NotReady.

Scenario: 200 Clusters (Auto)

rolloutStrategy:
maxUnavailablePartitions: 1
autoPartitionSize: 10%
  • 10 partitions of 20 clusters.

  • SUSE® Rancher Prime Continuous Delivery waits if 2 or more partitions are NotReady.

Scenario: 200 Clusters (Manual)

rolloutStrategy:
maxUnavailable: 0
maxUnavailablePartitions: 0
partitions:
- name: demoRollout
clusterSelector:
matchLabels:
stage: demoRollout
- name: stable
clusterSelector:
matchLabels:
stage: stable
  • SUSE® Rancher Prime Continuous Delivery rolls out to demoRollout.

  • Waits for readiness before moving to stable.

Manual partitions scenario

Rollout Strategy Defaults

Defaults:

  • maxUnavailable: 100%

  • maxUnavailablePartitions: 0

With 200 clusters and default config:

  • Four partitions of 50 clusters

  • All considered Ready immediately

SUSE® Rancher Prime Continuous Delivery recommends:

  • Set maxUnavailable: 10%

  • Set maxUnavailablePartitions: 0 or more

This ensures:

  • Readiness checks before proceeding

  • Paused rollout if too many partitions are NotReady